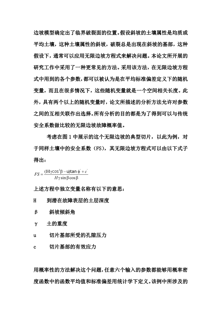
概率无限边坡分析外文翻译资料 2023-01-13 11:19:24 英语原文共 28 页,剩余内容已隐藏,支付完成后下载完整资料 英语原文共 27 页,剩余内容已隐藏,支付完成后下载完整资料 资料编号:[104674],资料为PDF文档或Word文档,PDF文档可免费转换为Word 您需要先支付 30元 才能查看全部内容!立即支付 发小红书推广免费获取该资料资格。点击链接进入获取推广文案即可: Ai一键组稿 | 降AI率 | 降重复率 | 论文一键排版 PREVIOUS NEXT 您可能感兴趣的文章 挡土墙绕顶转动时的主动土压力分布外文翻译资料 来自地球耦合结构、基础、隧道和污水管道中的能源外文翻译资料 某办公楼地下室与基础结构设计外文翻译资料 模拟简单的交叉相关的随机领域的级数展开方法外文翻译资料 基于Karhunen Lo eve扩散的离散化随机域的数值方法外文翻译资料 概率无限边坡分析外文翻译资料 随机领域的正交级数展开式的可靠性分析外文翻译资料 基本随机变量外文翻译资料