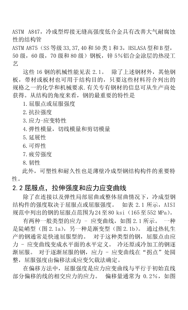
2.用于冷弯钢结构中的材料外文翻译资料 2023-01-29 13:40:34 英语原文共 32 页,剩余内容已隐藏,支付完成后下载完整资料 英语原文共 15 页,剩余内容已隐藏,支付完成后下载完整资料 资料编号:[141340],资料为PDF文档或Word文档,PDF文档可免费转换为Word 您需要先支付 30元 才能查看全部内容!立即支付 发小红书推广免费获取该资料资格。点击链接进入获取推广文案即可: Ai一键组稿 | 降AI率 | 降重复率 | 论文一键排版 PREVIOUS NEXT 您可能感兴趣的文章 南昌市湖滨花园宅楼设计文献综述 大跨空间网架结构金属屋面板的风致疲劳损伤研究文献综述 螺栓连接装配式混凝土框架结构承载力研究及应用文献综述 天山区财政局办公综合楼设计文献综述 超高结构风效应的风洞试验研究开题报告 武汉市太子湖中学图书馆设计开题报告 仁新高速(40 43)m钢-混组合连续梁桥力学性能分析文献综述 青岛赫谷农牧公司钢结构办公楼设计开题报告 中望置业有限责任公司综合楼设计开题报告 3×25m预应力混凝土箱梁桥施工图设计开题报告