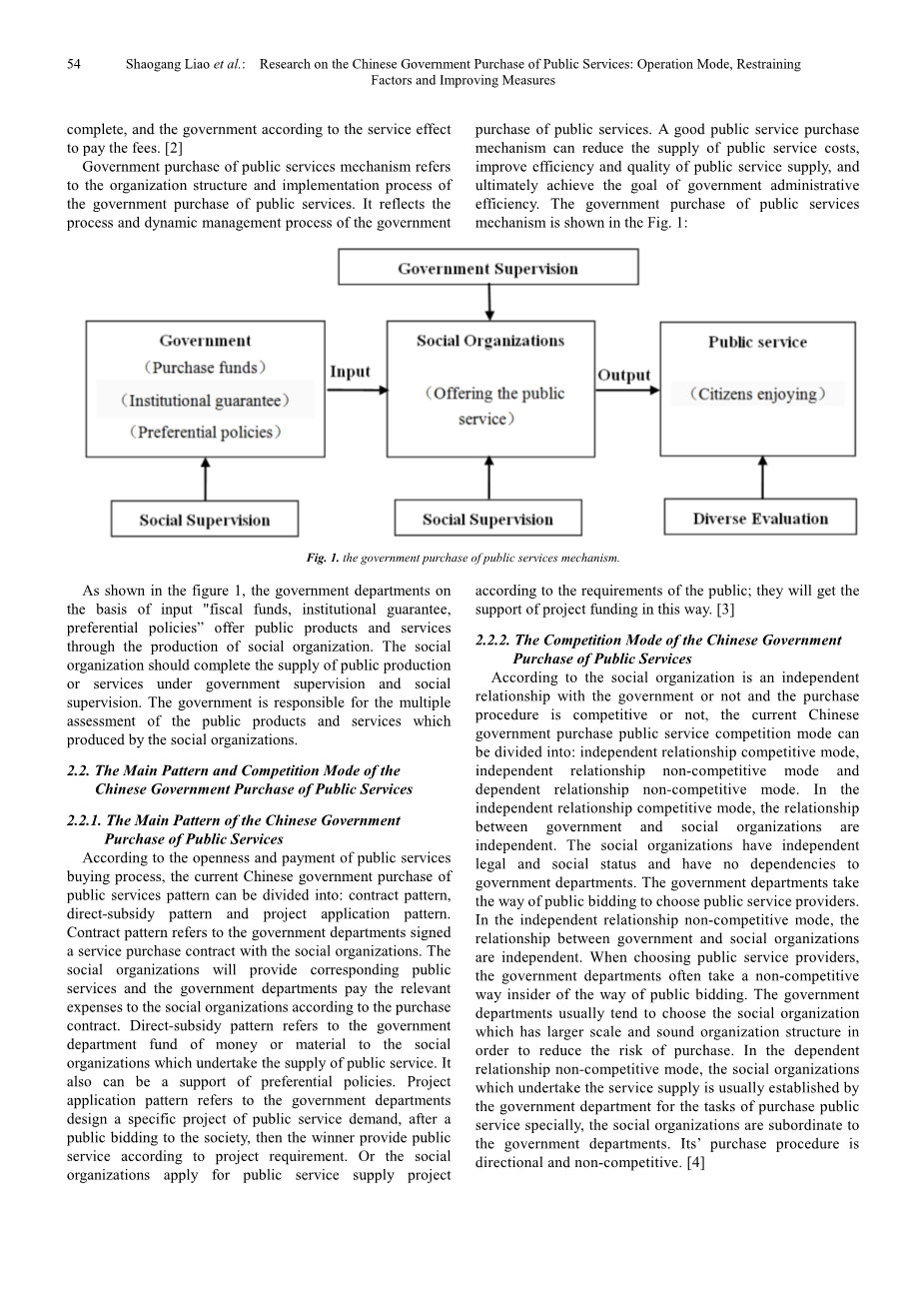
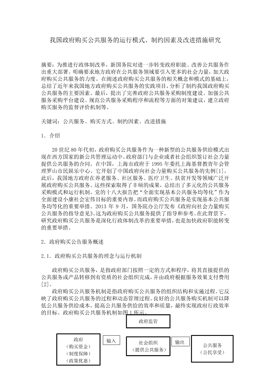
我国政府购买公共服务的运行模式、制约因素及改进措施研究外文翻译资料 2023-02-17 09:52:29 英语原文共 8 页,剩余内容已隐藏,支付完成后下载完整资料 英语译文共 8 页,剩余内容已隐藏,支付完成后下载完整资料 资料编号:[412093],资料为PDF文档或Word文档,PDF文档可免费转换为Word 您需要先支付 30元 才能查看全部内容!立即支付 发小红书推广免费获取该资料资格。点击链接进入获取推广文案即可: Ai一键组稿 | 降AI率 | 降重复率 | 论文一键排版 PREVIOUS NEXT 您可能感兴趣的文章 青少年犯罪与社会工作介入文献综述 婚内出轨的社会学分析文献综述 中国社会组织介入贫困儿童学前教育的路径研究开题报告 社会化养老的模式与路径开题报告 “合理化”的项目目标偏离:公益品牌塑造与利益妥协开题报告 欧洲老年人的孤独感:福利制度的比较研究外文翻译资料 就业对60-80岁人群主观幸福感的影响外文翻译资料 新时代背景下燕山-太行山扶贫干部精神研究外文翻译资料 灵活就业关系的法律和政策影响外文翻译资料 力量和压力:正面和负面的泰国的老年护理人员外文翻译资料