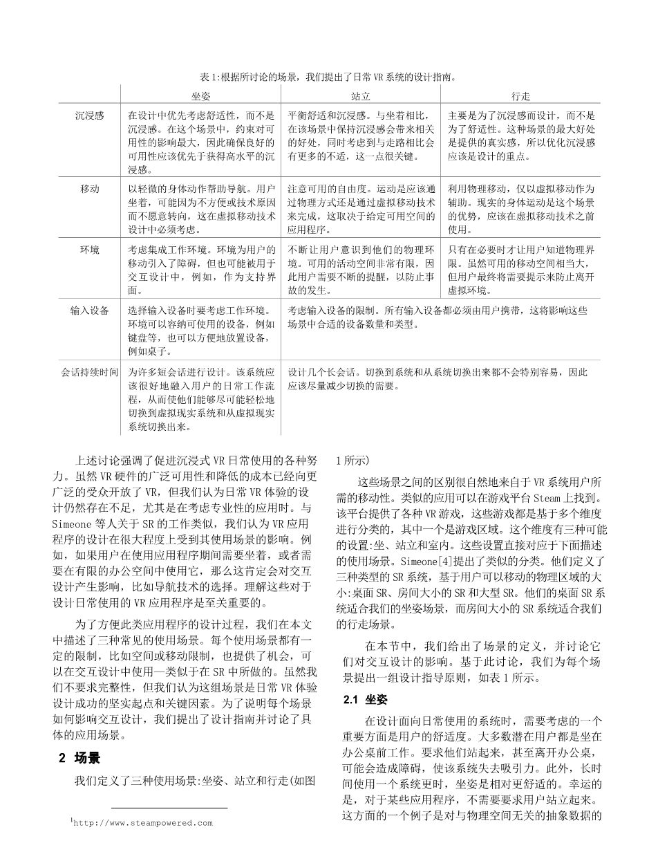
沉浸式虚拟现实技术在日常工作中的应用外文翻译资料 2023-01-16 09:34:09 英语原文共 4 页,剩余内容已隐藏,支付完成后下载完整资料 英语译文共 5 页,剩余内容已隐藏,支付完成后下载完整资料 资料编号:[239379],资料为PDF文档或Word文档,PDF文档可免费转换为Word 您需要先支付 30元 才能查看全部内容!立即支付 发小红书推广免费获取该资料资格。点击链接进入获取推广文案即可: Ai一键组稿 | 降AI率 | 降重复率 | 论文一键排版 PREVIOUS NEXT 您可能感兴趣的文章 基于FPGA建模实现2FSK的调制与解调设计开题报告 基于无线通信技术的家庭门铃系统程序设计文献综述 基于单片机的心率测试系统开题报告 WR-4频段E-面波导功分器的设计研究文献综述 水情智能感知和控制系统在智慧城市中的应用文献综述 基于图像处理技术的位移测量系统文献综述 基于视频的人脸表情识别算法研究与系统设计文献综述 线极化与圆极化可重构天线的设计与研究开题报告 基于视频监控的人跌倒行为识别的编程实现文献综述 基于Unity3D引擎的射击游戏设计与实现文献综述