

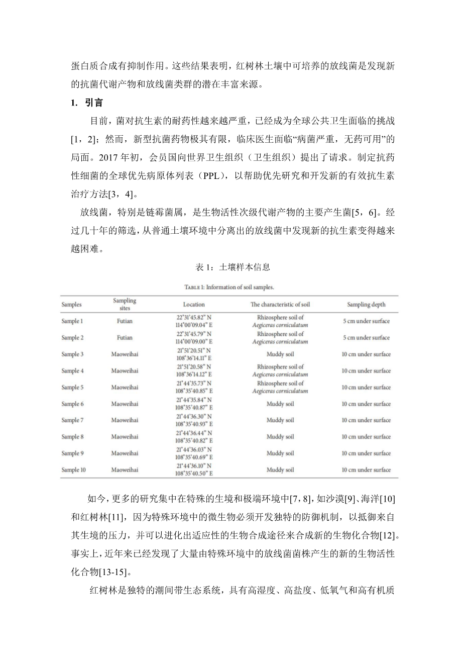
英语原文共 11 页,剩余内容已隐藏,支付完成后下载完整资料


英语译文共 23 页,剩余内容已隐藏,支付完成后下载完整资料
资料编号:[415080],资料为PDF文档或Word文档,PDF文档可免费转换为Word
您需要先支付 30元 才能查看全部内容!立即支付
您可能感兴趣的文章
- 果糖转化为可回收磺酸功能化金属-有机骨架催化5-羟甲基糠醛实验外文翻译资料
- 双功能金属有机骨架催化脱水制备5甲醒外文翻译资料
- 网络药理学方法测定仙茅治疗骨质疏松症的有效成分和潜在靶点外文翻译资料
- 高脂饮食诱导斑马鱼微生物群失调和肠道炎症外文翻译资料
- 从漂浮在湖岸的塑料碎片中分离出具有降解塑料能力的真菌外文翻译资料
- 恶臭假单胞菌的乙二醇代谢外文翻译资料
- 杜仲多糖的优化提取及其抗氧化活性的测定外文翻译资料
- 利用响应面法优化超声波辅助提取四角菱茎多糖 和抗氧化活性的研究外文翻译资料
- 香菇多糖的提取、纯化及抗增殖活性外文翻译资料
- 工程化解脂耶氏酵母( Yarrowia lipolytica),用于可持续生 产洋甘菊倍半萜(-)-a-红没药醇外文翻译资料
