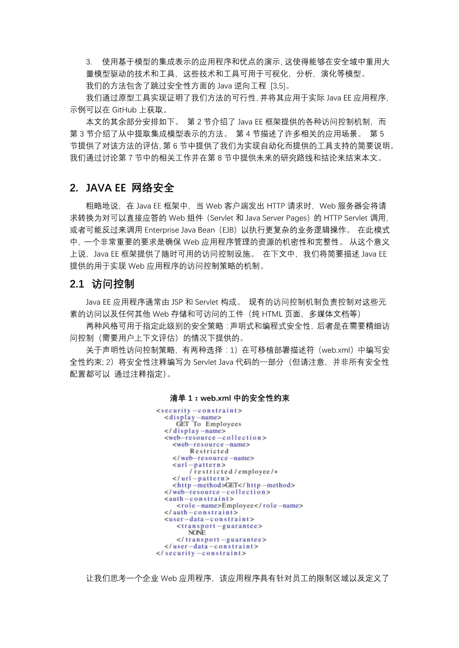
基于模型的JavaEEWeb安全配置分析外文翻译资料 2023-02-16 09:42:54 英语原文共 6 页,剩余内容已隐藏,支付完成后下载完整资料 英语译文共 11 页,剩余内容已隐藏,支付完成后下载完整资料 资料编号:[441498],资料为PDF文档或Word文档,PDF文档可免费转换为Word 您需要先支付 30元 才能查看全部内容!立即支付 发小红书推广免费获取该资料资格。点击链接进入获取推广文案即可: Ai一键组稿 | 降AI率 | 降重复率 | 论文一键排版 PREVIOUS NEXT 您可能感兴趣的文章 基于B/S架构的高校就业信息管理系统的设计与实现开题报告 基于scrapy爬虫技术的电商平台数据分析系统文献综述 基于热点查询的地理栅格数据分析算法研究文献综述 交通数据中的数据优化文献综述 气象云图数据的解析与展示组件的开发文献综述 圆形图章的配准与鉴别研究文献综述 基于SSM框架的博客系统文献综述 基于Python的药用菊花指标预测分析文献综述 塔吊脚手架网设计与开发(后台管理系统)文献综述 高校大学生创新能力培养大数据分析与平台设计文献综述