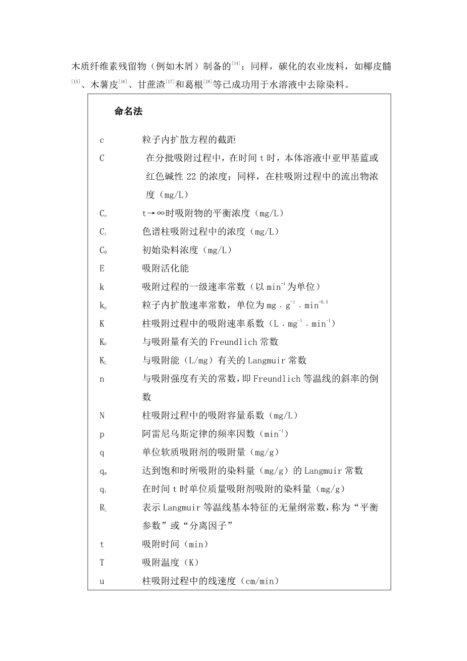
分批式和固定床系统中氯化钙处理山毛榉木屑对染料的吸附外文翻译资料

 2023-01-30 10:52:34

英语原文共 8 页,剩余内容已隐藏,支付完成后下载完整资料


英语译文共 16 页,剩余内容已隐藏,支付完成后下载完整资料


资料编号:[253938],资料为PDF文档或Word文档,PDF文档可免费转换为Word

您需要先支付 30元 才能查看全部内容!立即支付

发小红书推广免费获取该资料资格。点击链接进入获取推广文案即可: Ai一键组稿 | 降AI率 | 降重复率 | 论文一键排版